声学楼论坛信息发布区教学培训室 → [转]"扬声器及扬声器系统方向"技师培训招生通告


  共有22478人关注过本帖树形打印复制链接

主题:[转]"扬声器及扬声器系统方向"技师培训招生通告

帅哥哟,离线,有人找我吗?
音响初哥
  1楼 | 信息 | 搜索 | 邮箱 | 主页 | UC


加好友 发短信 东厂仅一位
等级:超级版主 帖子:2753 积分:21830 威望:10 精华:20 注册:2005-10-31 11:19:00
[转]"扬声器及扬声器系统方向"技师培训招生通告  发帖心情 Post By:2006-11-25 0:38:48 [只看该作者]

 


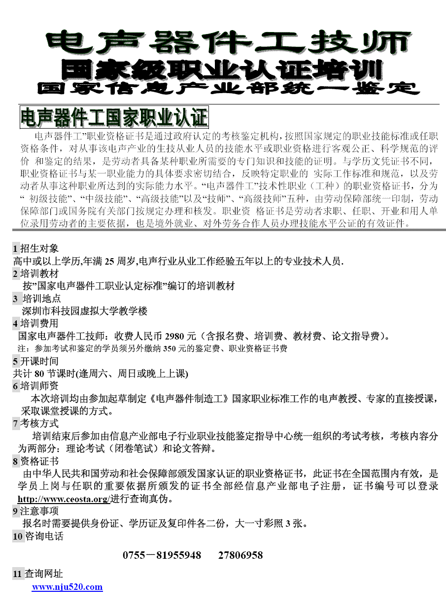
图片点击可在新窗口打开查看此主题相关图片如下:
图片点击可在新窗口打开查看

图片点击可在新窗口打开查看此主题相关图片如下:
图片点击可在新窗口打开查看
[此贴子已经被作者于2006-11-26 00:25:56编辑过]


设计及承建消声室/试听室;提供专业隔声门/吸声尖劈
mobile:13632682797
qq:93514358
 回到顶部
帅哥哟,离线,有人找我吗?
xj
  2楼 | 信息 | 搜索 | 邮箱 | 主页 | UC


加好友 发短信 野兔帮-书记
等级:版主 帖子:1149 积分:10316 威望:2 精华:10 注册:2005-10-31 9:38:55
  发帖心情 Post By:2006-11-25 8:33:18 [只看该作者]

我顶。

挺详细的!



野兔帮CEO
 回到顶部
帅哥哟,离线,有人找我吗?
admin
  3楼 | 信息 | 搜索 | 邮箱 | 主页 | UC


加好友 发短信
等级:管理员 帖子:404 积分:4678 威望:20 精华:20 注册:2005-10-28 16:34:32
  发帖心情 Post By:2006-11-26 11:32:21 [只看该作者]

理论内容要求似乎不低(门类挺全)


声学很深奥,做人要低调!
 回到顶部
美女呀,离线,留言给我吧!
liyy
  4楼 | 信息 | 搜索 | 邮箱 | 主页 | UC


加好友 发短信
等级:新手上路 帖子:521 积分:4332 威望:0 精华:1 注册:2005-11-2 14:44:07
  发帖心情 Post By:2006-11-26 15:20:10 [只看该作者]

技师本来就不是某些人想象的所谓工人证书!!

常州职业技术学院的老师们最近都在报考技师,那可是个大专院校哦!


 回到顶部
帅哥哟,离线,有人找我吗?
lqr7803
  5楼 | 信息 | 搜索 | 邮箱 | 主页 | UC


加好友 发短信
等级:论坛游民 帖子:15 积分:291 威望:0 精华:0 注册:2006-8-9 17:39:04
  发帖心情 Post By:2006-12-11 16:00:29 [只看该作者]

有谁能说说技师和工程师的区别?

 回到顶部
帅哥哟,离线,有人找我吗?
mylar
  6楼 | QQ | 信息 | 搜索 | 邮箱 | 主页 | UC


加好友 发短信
等级:侠之大者 帖子:215 积分:3187 威望:0 精华:0 注册:2005-11-4 11:53:36
  发帖心情 Post By:2006-12-12 14:31:36 [只看该作者]

原来说是11月底开课,可到现在也没有开始,

已报名,等通知报到!

期盼中.......


 回到顶部
帅哥哟,离线,有人找我吗?
水仙
  7楼 | QQ | 信息 | 搜索 | 邮箱 | 主页 | UC


加好友 发短信 电声从业人员
等级:超级版主 帖子:6565 积分:51367 威望:10 精华:39 注册:2005-10-28 8:32:06
  发帖心情 Post By:2006-12-12 22:39:23 [只看该作者]

技师和工程师的区别,主要在于名称不同,按技术等级分是平级的,待遇也相当(目前是技师比工程师吃香,因为技师太欠缺了)


声学楼--声学工程师之家
QQ:350824984,邮件:adrian_chi@163.com,微博:adrian_chi,微信:adrian_chi
 回到顶部
帅哥哟,离线,有人找我吗?
Roy谢
  8楼 | QQ | 信息 | 搜索 | 邮箱 | 主页 | UC


加好友 发短信
等级:业余侠客 帖子:51 积分:351 威望:0 精华:0 注册:2011-1-23 11:58:43
  发帖心情 Post By:2011-5-11 13:18:46 [只看该作者]

终于看到课程了

 回到顶部
帅哥哟,离线,有人找我吗?
tanqining
  9楼 | 信息 | 搜索 | 邮箱 | 主页 | UC


加好友 发短信
等级:新手上路 帖子:5 积分:137 威望:0 精华:0 注册:2016-8-25 19:24:46
  发帖心情 Post By:2016-10-13 11:43:15 [只看该作者]

现在这个培训还有吗?

 回到顶部
帅哥哟,离线,有人找我吗?
jcpan773641786
  10楼 | 信息 | 搜索 | 邮箱 | 主页 | UC


加好友 发短信
等级:业余侠客 帖子:74 积分:550 威望:0 精华:0 注册:2016-12-8 9:07:36
  发帖心情 Post By:2017-5-2 15:19:01 [只看该作者]

很想学习一下,现在还可以报名吗?

 回到顶部
总数 11 1 2 下一页