声学楼论坛技术交流区电声器件与系统设计软件应用及仿真室 → micro-cap在实际产品的应用(BOX)


  共有49542人关注过本帖树形打印复制链接

主题:micro-cap在实际产品的应用(BOX)

帅哥哟,离线,有人找我吗?
jma
  1楼 | QQ | 信息 | 搜索 | 邮箱 | 主页 | UC


加好友 发短信 小马哥
等级:版主 帖子:3126 积分:27130 威望:2 精华:8 注册:2006-1-19 20:29:17
micro-cap在实际产品的应用(BOX)  发帖心情 Post By:2014-4-4 12:00:14 [只看该作者]

您无权查看精华帖子


独学而无友,则孤陋寡闻!!!
E-Mail:jma168@163.com 广告勿扰!
[本帖被加为精华]
 回到顶部
帅哥哟,离线,有人找我吗?
jma
  2楼 | QQ | 信息 | 搜索 | 邮箱 | 主页 | UC


加好友 发短信 小马哥
等级:版主 帖子:3126 积分:27130 威望:2 精华:8 注册:2006-1-19 20:29:17
  发帖心情 Post By:2014-4-4 12:10:29 [只看该作者]

现在的手机客户,在前期ID设计、堆叠过程中,由于产品结构的因素,一再压缩音频的BOX(BOX形状、出音部分的结构),但是又赋予它很高期望的声学特性。在没有仿真设计前,只能以手板的方式进行音频特性的验证。此时又会因项目的周期的因素,不得不强行上马,当结构已经定下来的时候,再通过修改结构进行调整BOX的声学性能已经是不现实的了。此时就有矛盾产生了,手机客户一再要求BOX厂家调整性能,BOX厂家一再调整单元性能(这是无效的),有点进入了恶性循环。


独学而无友,则孤陋寡闻!!!
E-Mail:jma168@163.com 广告勿扰!
 回到顶部
帅哥哟,离线,有人找我吗?
jma
  3楼 | QQ | 信息 | 搜索 | 邮箱 | 主页 | UC


加好友 发短信 小马哥
等级:版主 帖子:3126 积分:27130 威望:2 精华:8 注册:2006-1-19 20:29:17
  发帖心情 Post By:2014-4-4 12:15:31 [只看该作者]

由此可见,前期的仿真设计,至关重要!
一是可以提前识别结构对电声特性的影响,二是可以现场与客户有理有据的进行沟通、修改结构,最终达成一致。
既节省了时间,又解决了问题。


仿真设计虽好,建模不易,且用且深入。



独学而无友,则孤陋寡闻!!!
E-Mail:jma168@163.com 广告勿扰!
 回到顶部
帅哥哟,离线,有人找我吗?
jma
  4楼 | QQ | 信息 | 搜索 | 邮箱 | 主页 | UC


加好友 发短信 小马哥
等级:版主 帖子:3126 积分:27130 威望:2 精华:8 注册:2006-1-19 20:29:17
  发帖心情 Post By:2014-4-4 15:27:23 [只看该作者]

今天下午在群里讨论下,以下是群里讨论的频响曲线之一:
一款侧出音BOX。


图片点击可在新窗口打开查看此主题相关图片如下:micro-cap-box.jpg
图片点击可在新窗口打开查看



独学而无友,则孤陋寡闻!!!
E-Mail:jma168@163.com 广告勿扰!
 回到顶部
帅哥哟,离线,有人找我吗?
niu1203
  5楼 | 信息 | 搜索 | 邮箱 | 主页 | UC


加好友 发短信 想学习的菜鸟
等级:职业侠客 帖子:90 积分:2555 威望:0 精华:0 注册:2007-4-19 14:54:07
  发帖心情 Post By:2014-4-4 16:28:21 [只看该作者]

正确等效腔体的形状建模,用micro-cap进行前期的模拟仿真,参考性的确很有帮助


穷且益坚,不坠青云之志
 回到顶部
帅哥哟,离线,有人找我吗?
19771011andy
  6楼 | 信息 | 搜索 | 邮箱 | 主页 | UC


加好友 发短信
等级:论坛游侠 帖子:30 积分:414 威望:0 精华:0 注册:2014-2-24 12:58:52
  发帖心情 Post By:2014-4-4 23:50:30 [只看该作者]

不错,能否更深入介绍下!

 回到顶部
帅哥哟,离线,有人找我吗?
czw10101
  7楼 | 信息 | 搜索 | 邮箱 | 主页 | UC


加好友 发短信
等级:论坛游侠 帖子:34 积分:322 威望:0 精华:0 注册:2011-7-11 22:28:48
  发帖心情 Post By:2014-4-8 16:22:32 [只看该作者]

坐等继续更新!

 回到顶部
帅哥哟,离线,有人找我吗?
jma
  8楼 | QQ | 信息 | 搜索 | 邮箱 | 主页 | UC


加好友 发短信 小马哥
等级:版主 帖子:3126 积分:27130 威望:2 精华:8 注册:2006-1-19 20:29:17
  发帖心情 Post By:2014-4-8 19:40:42 [只看该作者]

今天刚好有点时间,先从简单的电力声类比说起。


独学而无友,则孤陋寡闻!!!
E-Mail:jma168@163.com 广告勿扰!
 回到顶部
帅哥哟,离线,有人找我吗?
jma
  9楼 | QQ | 信息 | 搜索 | 邮箱 | 主页 | UC


加好友 发短信 小马哥
等级:版主 帖子:3126 积分:27130 威望:2 精华:8 注册:2006-1-19 20:29:17
  发帖心情 Post By:2014-4-8 19:45:12 [只看该作者]

电力声类比,在Micro-cap进行简易的建模比较容易和形象,这点比早期使用的pspice更为直观。

图片点击可在新窗口打开查看此主题相关图片如下:电力声类比.jpg
图片点击可在新窗口打开查看
以上电学端、力学端、声学端相对应的“结构元件”,一一进行了对应。很直观。



独学而无友,则孤陋寡闻!!!
E-Mail:jma168@163.com 广告勿扰!
 回到顶部
帅哥哟,离线,有人找我吗?
jma
  10楼 | QQ | 信息 | 搜索 | 邮箱 | 主页 | UC


加好友 发短信 小马哥
等级:版主 帖子:3126 积分:27130 威望:2 精华:8 注册:2006-1-19 20:29:17
  发帖心情 Post By:2014-4-8 19:59:04 [只看该作者]

想了想,还是先从单元的电声类比开始吧。
以下是一款耳机单元的结构剖面图:

图片点击可在新窗口打开查看此主题相关图片如下:单元剖面图.jpg
图片点击可在新窗口打开查看
从上图中可以清晰的看到腔体部分:单元的前腔V3、后腔部分由两部分构成,分别为V1和V2。
另外,前孔、后孔、前后阻尼俱全,磁路部分的窄缝和VC距离U铁底部的容积V。



独学而无友,则孤陋寡闻!!!
E-Mail:jma168@163.com 广告勿扰!
 回到顶部
帅哥哟,离线,有人找我吗?
SPL100
  11楼 | 信息 | 搜索 | 邮箱 | 主页 | UC


加好友 发短信
等级:侠之大者 帖子:277 积分:1829 威望:0 精华:0 注册:2012-6-14 9:51:33
  发帖心情 Post By:2014-4-8 20:55:39 [只看该作者]

未完待续。。。。

 回到顶部
帅哥哟,离线,有人找我吗?
kimi
  12楼 | 信息 | 搜索 | 邮箱 | 主页 | UC


加好友 发短信
等级:侠之大者 帖子:291 积分:1901 威望:0 精华:0 注册:2010-1-14 23:18:01
  发帖心情 Post By:2014-4-9 1:24:38 [只看该作者]

以下是引用jma在2014-04-08 19:59:04的发言:
想了想,还是先从单元的电声类比开始吧。
以下是一款耳机单元的结构剖面图:

图片点击可在新窗口打开查看此主题相关图片如下:单元剖面图.jpg
图片点击可在新窗口打开查看
从上图中可以清晰的看到腔体部分:单元的前腔V3、后腔部分由两部分构成,分别为V1和V2。
另外,前孔、后孔、前后阻尼俱全,磁路部分的窄缝和VC距离U铁底部的容积V。




看来小马哥要细建模型了,体积及振动面积都细分了。搬个马扎,挤挤前排。


 回到顶部
帅哥哟,离线,有人找我吗?
jma
  13楼 | QQ | 信息 | 搜索 | 邮箱 | 主页 | UC


加好友 发短信 小马哥
等级:版主 帖子:3126 积分:27130 威望:2 精华:8 注册:2006-1-19 20:29:17
  发帖心情 Post By:2014-4-9 11:22:39 [只看该作者]

针对上图中的耳机单元结构,初步建立了等效电路图,如下:

图片点击可在新窗口打开查看此主题相关图片如下:dengxiaodianlutu-1.jpg
图片点击可在新窗口打开查看



独学而无友,则孤陋寡闻!!!
E-Mail:jma168@163.com 广告勿扰!
 回到顶部
帅哥哟,离线,有人找我吗?
jma
  14楼 | QQ | 信息 | 搜索 | 邮箱 | 主页 | UC


加好友 发短信 小马哥
等级:版主 帖子:3126 积分:27130 威望:2 精华:8 注册:2006-1-19 20:29:17
  发帖心情 Post By:2014-4-9 11:30:25 [只看该作者]

至此以上耳机单元的等效电路建立完毕。


独学而无友,则孤陋寡闻!!!
E-Mail:jma168@163.com 广告勿扰!
 回到顶部
帅哥哟,离线,有人找我吗?
kkchau
  15楼 | QQ | 信息 | 搜索 | 邮箱 | 主页 | UC


加好友 发短信
等级:新手上路 帖子:36 积分:422 威望:0 精华:0 注册:2012-7-3 21:16:53
  发帖心情 Post By:2014-4-9 17:13:48 [只看该作者]

来学习了,这个老师有讲过,但自己没学好……

 回到顶部
帅哥哟,离线,有人找我吗?
kimi
  16楼 | 信息 | 搜索 | 邮箱 | 主页 | UC


加好友 发短信
等级:侠之大者 帖子:291 积分:1901 威望:0 精华:0 注册:2010-1-14 23:18:01
  发帖心情 Post By:2014-4-10 0:39:04 [只看该作者]

GoerTek好像用Pspice。Micro-cap倒不清楚。
扬州有家公司用MC,另外好多手机厂商也都有“买”。业内流通蛮广的了。
[此贴子已经被作者于2014-04-10 00:39:55编辑过]

 回到顶部
帅哥哟,离线,有人找我吗?
国明
  17楼 | 信息 | 搜索 | 邮箱 | 主页 | UC


加好友 发短信
等级:蜘蛛侠 帖子:1443 积分:10273 威望:0 精华:5 注册:2005-11-10 16:39:36
  发帖心情 Post By:2014-4-10 5:41:18 [只看该作者]

 据说模拟功能比pspice强了一些,但看画的电路图仍然感觉不够明显,图标很小, 应该是电子类模拟软件的通病,这个microcap主要是用来模拟电子线路的。
模拟功能比不上matlap,但比较方便。

 回到顶部
帅哥哟,离线,有人找我吗?
jma
  18楼 | QQ | 信息 | 搜索 | 邮箱 | 主页 | UC


加好友 发短信 小马哥
等级:版主 帖子:3126 积分:27130 威望:2 精华:8 注册:2006-1-19 20:29:17
  发帖心情 Post By:2014-4-10 19:40:31 [只看该作者]

刚好手边有一研发的产品BOX,该产品为侧出音结构产品。
以下是它的后腔体容积块(其中有一窄缝和短管结构):

图片点击可在新窗口打开查看此主题相关图片如下:box后腔体积块.jpg
图片点击可在新窗口打开查看



独学而无友,则孤陋寡闻!!!
E-Mail:jma168@163.com 广告勿扰!
 回到顶部
帅哥哟,离线,有人找我吗?
jma
  19楼 | QQ | 信息 | 搜索 | 邮箱 | 主页 | UC


加好友 发短信 小马哥
等级:版主 帖子:3126 积分:27130 威望:2 精华:8 注册:2006-1-19 20:29:17
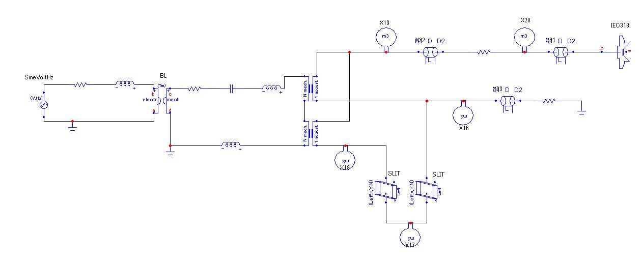
  发帖心情 Post By:2014-4-10 19:44:22 [只看该作者]

根据上图中的产品,进行初步的简化等效电路建模和相应的“结构元件”数据的测量,电声类比(简化)电路如下:

图片点击可在新窗口打开查看此主题相关图片如下:简化等效电路.jpg
图片点击可在新窗口打开查看



独学而无友,则孤陋寡闻!!!
E-Mail:jma168@163.com 广告勿扰!
 回到顶部
帅哥哟,离线,有人找我吗?
jma
  20楼 | QQ | 信息 | 搜索 | 邮箱 | 主页 | UC


加好友 发短信 小马哥
等级:版主 帖子:3126 积分:27130 威望:2 精华:8 注册:2006-1-19 20:29:17
  发帖心情 Post By:2014-4-10 19:53:21 [只看该作者]

经过仿真与实际手板测试曲线对比,在一定的范围频段内仿真曲线与实际测试曲线吻合较好,高频部分貌似不准(此处不知道DX们有没有遇到相似的问题)。
在频响曲线2.0K~2.5KHz处的谐振吻合程度较高。

图片点击可在新窗口打开查看此主题相关图片如下:仿真与测试曲线对比.jpg
图片点击可在新窗口打开查看



独学而无友,则孤陋寡闻!!!
E-Mail:jma168@163.com 广告勿扰!
 回到顶部
总数 78 1 2 3 4 下一页