声学楼论坛技术交流区电声器件与系统设计传声器设计与应用室 → [求助]请教关于MEMS麦克风设计的步骤


  共有5329人关注过本帖树形打印复制链接

主题:[求助]请教关于MEMS麦克风设计的步骤

帅哥哟,离线,有人找我吗?
bgsmg
  1楼 | 信息 | 搜索 | 邮箱 | 主页 | UC


加好友 发短信
等级:新手上路 帖子:5 积分:114 威望:0 精华:0 注册:2012-11-17 12:24:54
[求助]请教关于MEMS麦克风设计的步骤  发帖心情 Post By:2012-11-19 15:05:21 [只看该作者]

各位大侠,本人学习MEMS,打算研究下MEMS麦克风,想了解MEMS设计具体步骤和一些软件。我了解的不多,存在诸多疑问,希望大家不吝赐教。

 回到顶部
帅哥哟,离线,有人找我吗?
水仙
  2楼 | QQ | 信息 | 搜索 | 邮箱 | 主页 | UC


加好友 发短信 电声从业人员
等级:超级版主 帖子:6565 积分:51349 威望:10 精华:39 注册:2005-10-28 8:32:06
  发帖心情 Post By:2012-11-19 21:17:25 [只看该作者]


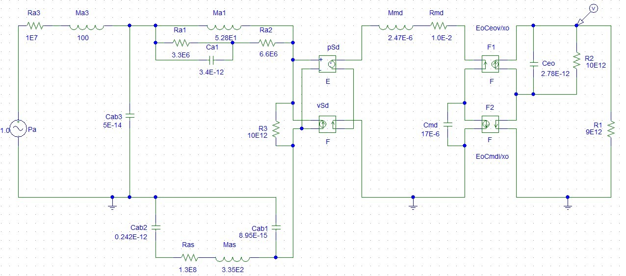
图片点击可在新窗口打开查看此主题相关图片如下:mems mic.jpg
图片点击可在新窗口打开查看


声学楼--声学工程师之家
QQ:350824984,邮件:adrian_chi@163.com,微博:adrian_chi,微信:adrian_chi
 回到顶部
帅哥哟,离线,有人找我吗?
水仙
  3楼 | QQ | 信息 | 搜索 | 邮箱 | 主页 | UC


加好友 发短信 电声从业人员
等级:超级版主 帖子:6565 积分:51349 威望:10 精华:39 注册:2005-10-28 8:32:06
  发帖心情 Post By:2012-11-19 21:18:13 [只看该作者]

简单易学的是电路仿真,可以用PSPICE或者MICROCAP


声学楼--声学工程师之家
QQ:350824984,邮件:adrian_chi@163.com,微博:adrian_chi,微信:adrian_chi
 回到顶部
帅哥哟,离线,有人找我吗?
水仙
  4楼 | QQ | 信息 | 搜索 | 邮箱 | 主页 | UC


加好友 发短信 电声从业人员
等级:超级版主 帖子:6565 积分:51349 威望:10 精华:39 注册:2005-10-28 8:32:06
  发帖心情 Post By:2012-11-19 21:18:56 [只看该作者]

了解多了,疑问会更多!


声学楼--声学工程师之家
QQ:350824984,邮件:adrian_chi@163.com,微博:adrian_chi,微信:adrian_chi
 回到顶部