声学楼论坛技术交流区电声器件与系统设计电子线路设计及应用室 → 系统噪声来源的判断


  共有10145人关注过本帖树形打印复制链接

主题:系统噪声来源的判断

帅哥哟,离线,有人找我吗?
keeven2008
  1楼 | 信息 | 搜索 | 邮箱 | 主页 | UC


加好友 发短信
等级:新手上路 帖子:2 积分:32 威望:0 精华:0 注册:2009-1-4 15:27:30
系统噪声来源的判断  发帖心情 Post By:2009-1-16 21:05:05 [只看该作者]

系统噪声来源的判断

以前朋友们经常说到放大器的底噪(本底噪声),但现在看来,除了老鸟,多数朋友不甚明了。

一、放大器本底噪声应当怎么测?用过数字万用表的朋友都知道,如果把表拨到毫伏档,表笔悬空没有接任何东西的时候,表头的数字已经开始乱跳了。跳动的数字少则3、5毫伏,多则数十毫伏。难道这个万用表的精度如此之低,以至于不能测量毫伏级的参数吗?非也。只要把二个表笔对接一起,表头马上回零稳定。那么刚才跳动的数字是怎么来的?因为有周围空间分散的杂散电磁干扰信号,而万用表的内阻比较大,对来干扰信号能非常灵敏地接受到的缘故。一旦表笔对接,这些干扰的电磁信号就通过表笔短接掉了,这时万用表所显示的是稳定回零数字,才表明它能够测到的最小信号范围有多大。反过来看放大器,你如果空接输入端子而把音量开到最大,这时听到的噪声,和刚才万用表的道理一样,有相当多的空间电磁干扰噪声。那你找一个没有接线的的信号插头,把插头两端接成短路情况,这时听到的是什么呢?可能什么也听不到或非常小的噪声。这才是放大器的本底噪声。那么,你也可能会问,把音量关到最小不是也可以吗?是,有的时候可能是这样的,比如,音量电位器在电路的最前面。但是,也有的电路音量电位器不在最前面,它的前面或许还有其他的电路元件或接线,你把它关到最小,体现出来的噪声只是电位器以后的电路的噪声。所以,正确的测量方法应当是输入端短接,音量最大时的噪音才是放大器的底噪。

二、也许你又会问,那能不能把放大器的输入阻抗降到零,就像刚才万用表的表笔对接一样,干扰信号不就没有了吗?是!可你想过了没有,前面传输过来的信号不也没有了吗?所以,后面放大器的输入阻抗还是不能没有,低一点,接收的空间干扰噪声就小一点。所以,音量电位器用到20k是很多人的做法。当然,电位器后面的放大电路输入阻抗高一点还是好,这对捕捉弱信号有好处。

三、可是,为什么放大器一接上CD机以后,哪怕音量开到最大,噪声也是会很小呢?因为CD机信号输出端的内阻很低,信号线上感应的空间电磁杂散信号被CD机内部的输出电路短路掉了。如果这时你听到的噪音比放大器输入短接的时候噪音大,那这大的部分就是CD机的本底噪音。

四、请注意,CD机的本底噪音也不是上面说的那么简单。因为绝大多数CD机,特别是进口哪怕是低档的CD机,它在信号输出端子的前面一点,都有一个静音电路,CD机停止播放的时候、换曲的时候、曲间停顿曲长时间记忆跳变的时候,那个静音电路都是开始工作的。这时听到的噪音小,不等于CD机的本底噪音小。CD耳机插孔听耳机的时候也是这样。除了这上面的几个时间,CD机放音的时候听到的噪音有二个方面,一是CD机的芯片档次等级和电路设计水平决定的噪音,这是CD机的底噪;另一个方面,就是录音上的噪音,这是没有办法的事情。

五、耳机机灵敏度高了,当然可以听到更多的噪音。但是,这多听到的噪音有多少是放大器的呢?根据上面所讲,各位就可以自己判断了。

补充一下,就是系统设备连接的不确定噪声来源。有时候,系统的每个单机本身噪声都很正常,一旦系统互连以后,就有较大的噪声产生。通常,这种噪声是50或100Hz的脉动成分。主要原因是系统各个地点之间有电位差。这个电位差有时是电路脉动电流对地点的影响,有时是变压器漏磁干扰地点电位。这样,不同系统中的地电位相连的时候,就会形成一个地回路的电流,就会产生噪音。

 回到顶部
帅哥哟,离线,有人找我吗?
蓝声
  2楼 | 信息 | 搜索 | 邮箱 | 主页 | UC


加好友 发短信
等级:侠之大者 帖子:181 积分:1303 威望:0 精华:0 注册:2009-1-12 22:19:54
  发帖心情 Post By:2009-1-19 21:33:57 [只看该作者]

理论知识真的需要细嚼慢咽


追求完美
 回到顶部
美女呀,离线,留言给我吧!
TinkerBell
  3楼 | 信息 | 搜索 | 邮箱 | 主页 | UC


加好友 发短信
等级:黑侠 帖子:394 积分:3462 威望:0 精华:0 注册:2009-1-5 20:22:02
  发帖心情 Post By:2009-2-14 23:14:42 [只看该作者]

用示波器检验应该更直接把

 回到顶部
帅哥哟,离线,有人找我吗?
hua1988
  4楼 | 信息 | 搜索 | 邮箱 | 主页 | UC


加好友 发短信
等级:新手上路 帖子:74 积分:568 威望:0 精华:0 注册:2009-3-26 22:39:45
  发帖心情 Post By:2009-6-19 21:49:32 [只看该作者]

基础为高楼之要!!!

 回到顶部
帅哥哟,离线,有人找我吗?
ali
  5楼 | 信息 | 搜索 | 邮箱 | 主页 | UC


加好友 发短信
等级:论坛游民 帖子:13 积分:179 威望:0 精华:0 注册:2009-5-16 18:50:40
  发帖心情 Post By:2009-10-7 23:31:20 [只看该作者]

噪音与放大器相生相伴,是无可避免的,这里讨论降低噪音,目的是将其降低至可接受的范围,而不将其彻底根除,信噪比只能尽量提高,但不能大至无限。有源音箱的噪音按来源可粗略分为电磁干扰、地线干扰、机械噪声与噪声几类,下面来从噪音产生根源与机理方面简要分析一下,并提出行之有效的解决方案,以期能对初学者能所帮助?lt;br/>  一 电磁干扰
  电磁干扰主要来源是电源变压器和空间杂散电磁波。
  有源音箱除极少数特殊产品外,多数是由市电提供电源,因此必然要使用电源变压器。电源变压器工作过程是一个“电—磁—电”的转换过程,在电磁转换过程中必然会产生一定的磁泄露,变压器泄露的磁场被放大电路拾取并放大,最终经过扬声器发出交流声。
  电源变压器常见规格有EI型、环型和R型,无论是从音质角度还是从电磁泄露角度来看,这三种变压器各有优缺点,不能简单判定优劣。
  EI型变压器是最常见、应用最广的变压器,磁泄露主要来源E与I型铁心之间的气隙以及线圈辐射。EI型变压器磁泄露是有方向性,如下图所示,X、Y、Z轴三个方向上,线圈轴心Y轴方向干扰最强,Z轴方向最弱,X轴方向的辐射介于Y、Z之间,因此实际使用时尽量不要使Y轴与电路板平行。



http://www.f-audio.net/ss/html/53/n-53.html
(此链接网站360杀毒软件报有木马。anlige--2009-10-23 注)

 


 回到顶部
美女呀,离线,留言给我吧!
gaojing_1984
  6楼 | 信息 | 搜索 | 邮箱 | 主页 | UC


加好友 发短信
等级:新手上路 帖子:2 积分:70 威望:0 精华:0 注册:2009-11-4 21:23:45
  发帖心情 Post By:2009-11-8 21:14:39 [只看该作者]

学习~

 回到顶部
帅哥哟,离线,有人找我吗?
ali
  7楼 | 信息 | 搜索 | 邮箱 | 主页 | UC


加好友 发短信
等级:论坛游民 帖子:13 积分:179 威望:0 精华:0 注册:2009-5-16 18:50:40
  发帖心情 Post By:2009-11-11 22:12:55 [只看该作者]

可能是网站所在服务器被人挂马,直接把文章转过来吧

有源音箱的噪音解析与治理

发布: 2007-12-19 23:14 |  作者: ali |  来源:焦点音频原创

这篇噪音治理的小文曾于几年前发表过,由于行文匆忙,现在再看,文中有不少疏漏之处,并且有很多朋友希望能写的更深入浅出一点,判别方法和具体治理措施也写的更清楚一点,因此有了这篇炒冷饭的文章

  常见一些玩家被有源音箱的各种噪音困扰,这里就笔者在实践中总结出的一些经验与大家分享。顾名思义,有源音箱就是音箱与放大器的组合,有源音箱噪音分析与一般放大器噪音与放大器近似,分析、处理时可借鉴普通放大器。
  噪音与放大器相生相伴,是无可避免的,这里讨论降低噪音,目的是将其降低至可接受的范围,而不将其彻底根除,信噪比只能尽量提高,但不能大至无限。有源音箱的噪音按来源可粗略分为电磁干扰、地线干扰、机械噪声与热噪声几类,下面来从噪音产生根源与机理方面简要分析一下,并提出行之有效的解决方案,以期能对初学者能所帮助。
  一 电磁干扰
  电磁干扰主要来源是电源变压器和空间杂散电磁波。
  有源音箱除极少数特殊产品外,多数是由市电提供电源,因此必然要使用电源变压器。电源变压器工作过程是一个“电—磁—电”的转换过程,在电磁转换过程中必然会产生一定的磁泄露,变压器泄露的磁场被放大电路拾取并放大,最终经过扬声器发出交流声。
  电源变压器常见规格有EI型、环型和R型,无论是从音质角度还是从电磁泄露角度来看,这三种变压器各有优缺点,不能简单判定优劣。
  EI型变压器是最常见、应用最广的变压器,磁泄露主要来源E与I型铁心之间的气隙以及线圈辐射。EI型变压器磁泄露是有方向性,如下图所示,X、Y、Z轴三个方向上,线圈轴心Y轴方向干扰最强,Z轴方向最弱,X轴方向的辐射介于Y、Z之间,因此实际使用时尽量不要使Y轴与电路板平行。

 

图片点击可在新窗口打开查看

环型变压器由于不存在气隙、线圈均匀卷绕铁芯,理论上漏磁很小,也不存在线圈辐射。但环型变压器由于无气隙存在,抗饱和能力差,在市电存在直流成分时容易产生饱和,产生很强的磁泄露。国内很多地区市电波形畸变严重,因此许多用家使用环型变压器感觉并不比EI型变压器好,甚至更差。所谓环型变压器漏磁极小,其实就象手机电池待机时间一样,需要有严格的外部条件,仅在市电波型为严格的正弦波时才成立。部分厂家也意识到了这一点,铁心由几至十几条硅钢带组成,留有足够的气隙,这样的变压器在抗饱和能力上的确有了很大提高,不过严格说起来,这样的应该算是具有环型变压器外型的EI型变压器了。
  R型变压器可简单看做横截面圆型的环型变压器,但在线圈绕制手法上有区别,散热条件远比环型变压器为好,铁芯展开为渐开渐合型,R型变压器电磁泄露情况与环型变压器类似。由于每匝线长比环型变压器短,能紧贴铁心绕制,因此上述三类变压器中R型变压器的铜损最小。
  如条件允许,可考虑为变压器装一只屏蔽罩,并做妥善接地处理,该金属罩只能选用铁性材料,一般金属如铜、铝等只有电屏蔽作用而无磁屏蔽作用,不能作为变压器屏蔽罩。
  上述分析是建立在变压器选料、制作精良的基础上,实际多数市售变压器产品由于成本压力和竞争需要,未严格按行业规范设计,甚至偷工减料,分析起来不可预测因素较多。首先是铁芯材料的品质,绝大多数企业用导磁率较低的H50铁芯、边角料甚至搀杂软铁制作变压器,导致变压器空载电流很高,铁损过大,空载发热严重;这类变压器为降低成本、同时为掩盖铁损偏高带来的电压调整率过大问题,大幅度减少初次级线圈匝数,以降低铜损的方式来降低电压调整率,这种做法更进一步增大了空载电流,而空载电流偏大将直接导致磁泄露加剧。
  杂散电磁波主要来自电脑机箱后部的各种电源线、有源音箱的功率输出导线、扬声器及功率分频器、无线发射设备,产生原因在这里不做深入讨论。杂散电磁波在传输、感应的形式上与电源变压器类似,杂散磁场频率范围很宽,有用家反映有源音箱莫名其妙接收到当地电台广播就是典型的杂散电磁波干扰。
  另外一个需引起重视的干扰源为整流电路。滤波电容在开机进入正常状态后,仅在交流电峰值时补充电流,充电波形是一个宽度较窄的强脉冲,电容量越大,脉冲强度也越大,从电磁干扰角度看,滤波电容并非越大越好,整流管与滤波电容之间走线应尽量缩短,同时尽量远离功放电路,PCB空间不允许则尽量用地线包络。
  电磁干扰主要防治措施:
  1降低输入阻抗。
  电磁波主要被导线及PCB板走线拾取,在一定条件下,导线拾取电磁波基本可视为恒功率。根据P=U^U/R推导,感应电压与电阻值的平方成反比,即放大器实现低阻抗化对降低电磁干扰很有利。 例如一个放大器输入阻抗由原20K降低至10K,感应噪声电平将降至1/4的水平。有源音箱音源主要是电脑声卡、随身听、MP3,这类音源带载能力强,适当降低有源音箱输入阻抗对音质造成的影响非常微弱不易觉察,笔者试验时曾尝试将有源音箱输入阻抗降至2KΩ,未感觉音质变化,长期工作也未见异常。
  2 增强高频抗干扰能力
  针对杂散电磁波多数是中高频信号的特点,在放大器输入端对地(也就是输入RCA插座与地)增设磁片电容,容值可在47---220P之间选取,数百皮法容值的电容频率转折点比音频范围高两、三个数量级,对有效听音频段内的声压响应和听感的影响可忽略不计。
  3 注意电源变压器安装方式
  采用质量较好的电源变压器,尽量拉开变压器与PCB之间的距离,调整变压器与PCB之间的位置,将变压器与放大器敏感端(输入端)尽量远离;EI型电源变压器各方向干扰强度不同,注意尽量避免干扰强度最强的Y轴方向对准PCB。
  4 金属外壳须接地
  对于HIFI独立功放来说,设计规范的产品在机箱上都有一个独立的接地点,该接地点其实是借助机箱的电磁屏蔽作用降低外来干扰;对于常见有源音箱来说,兼做散热器的金属面板也需接地;音量、音调电位器外壳,条件允许的话尽量接地,实践证明,该措施对工作于电磁环境恶劣条件下的PCB十分有效。


 回到顶部
帅哥哟,离线,有人找我吗?
ali
  8楼 | 信息 | 搜索 | 邮箱 | 主页 | UC


加好友 发短信
等级:论坛游民 帖子:13 积分:179 威望:0 精华:0 注册:2009-5-16 18:50:40
  发帖心情 Post By:2009-11-11 22:15:39 [只看该作者]

二 地线干扰
  电子产品的地线设计是极其重要的,无论低频电路还是高频电路都必须要个遵照设计规则。高频、低频电路地线设计要求不同,高频电路地线设计主要考虑分布参数影响,一般为环地,低频电路主要考虑大小信号地电位叠加问题,需独立走线、集中接地。从提高信噪比、降低噪音角度看,模拟音频电路应划归低频电子电路,严格遵循“独立走线、集中一点接地”原则,可显著提高信噪比。
  音频电路地线可简单划分为电源地(功率地)和信号地,电源地主要是指滤波、退耦电容地线,小信号地是指输入信号地线、反馈地线。小信号地与电源地不能混合,否则必将引发很强的交流声:滤波和退耦电容充放电在电路板走线上必然存在一定压降,小信号地与该强电地重合,势必会受此波动电压影响,也就是说,小信号的参考点电压不再为零。信号输入端与信号地之间的电压变化等效于在放大器输入端注入信号电压,地电位变化将被放大器拾取并放大,产生交流声。增加地线线宽、背锡处理只能在一定程度上减弱地线干扰,但收效并不明显。有部分未严格将地线分开的PCB由于地线宽、走线很短,同时放大级数很少、退耦电容容量很小,因此交流声尚在勉强可接受范围内,只是特例,没有参考意义。举例说明:设PCB某段地线直流电阻为75毫欧,退藕电容瞬间充电电流为20mA,该放大器放大倍数是40倍,则由于退耦电容充电电流引起的参考点(地线)电位波动,被拾取、放大后,在放大器输出端有60mV的、与充电电流一致的噪音波形。
  需注意的是,变压器电磁干扰引发的交流声频率一般为50HZ左右,而地线布线不当导致的交流声,由于整流电路的倍频作用频率约为100HZ,仔细区分还是可以察觉的。
  正确的布线方法是,选择主滤波电容引脚作为集中接地点,强、弱信号地线严格区分开,在总接地点汇总。下面以最常见的LM1875(TDA2030A)为例,以生产商推荐线路说明一下:
   1 大小信号地的区分:

图片点击可在新窗口打开查看

 

图中R1是输入电阻,R2是IC的直流偏置电阻,C2是直流反馈电容,接地点是小信号地,标记为蓝色;C3、C4、C6、C7是退耦电容,接地端标记为红色,属电源地。正确的接地方式为:三个小信号接地点可混合在一条地线上,四个电源地汇集为另一条地线,电源地与小信号地在总接地点处汇合,除总接地点外,两种地不得有其他连通点!
  功放输出端的茹贝尔(zobel)移相网络(R5、C5)接地点处理方法较特殊,该接地点如并入电源地,地线电压扰动将经R4反馈至LM1875反相输入端,引起交流声;而并入小信号地的话,由于信号的相位、强度不一致,将导致音乐信号质量严重下降。因此,如印刷电路板空间允许,最好能单独走线。
  下面结合几张实际的PCB板图来详细说明:
  1   TDA2030 PCB图:

图片点击可在新窗口打开查看

 

这张PCB图中,存在明显的地线设计错误,小信号地与电源地完全重合,因此该板必然存在交流噪声,且不受音量电位器控制。图中C2、C3、C4、C5是退耦电容,C7、R2、C6、JP1第一脚、JP2第三脚等五个接地点则属小信号地,大小信号地重叠后通过跳线引至C8、C9的总接地点。同时,zobel移相网络接地点(C1第二脚)也混杂在一条地线上,必然使实际情况更加复杂。实际测试时,该板的确存在明显的交流声。
  2   LM4766  PCB图:

图片点击可在新窗口打开查看

该图中,C5、C11、C12是运放的退耦电容,接地端属电源地,图中用红色细线标记出电流走向;而R5、R6、R7、R9等电阻接地端属小信号地,与C5、C11、C12等退耦地共用一条地线走线的话,退耦电容工作电流与地线内阻引起的压降势必会叠加在R5、R6、R7、R9接地端,引发交流声甚至自激。
  3   一张地线布线正确的PCB

图片点击可在新窗口打开查看

这张PCB中,大小信号地严格分开,同时采用了一些其他降噪手段,信噪比例很高,输入端开路时,实测输出端残留噪音不高于0.3mV,夜深人静时耳朵贴在扬声器单元上也没有任何噪声。为看图方便,仅画出一声道的地线做示范。C9、R1、C10及信号输入插座接地端是小信号地,通过红色地线接至总接地点,左侧地线是扬声器及zobel网络地,右侧地线是退耦电容的电源地,三条地线在主滤波电容C4的2脚汇合,实现真正意义上的“一点接地”。

 

三 机械杂音及热噪声
  一 机械噪声
  有源音箱将音箱与放大器集成在一起,因此有些特有噪声,需要准确区分。
  最常见的机械噪音来源是电源变压器。前面说过,电源变压器工作过程是“电—磁—电”转换的过程,电磁转换过程中,除产生磁泄露外,交变磁场会引起铁芯振动。老式镇流器日光灯工作时镇流器会发出嗡嗡声,使用日久后声音还会增大,就是因为铁芯受交变磁场吸斥而引发振动。
  制作精良的变压器,铁芯压的很紧,同时在下线前经过真空浸漆工艺处理,交变磁场引起的铁芯振动很小;如变压器铁芯松动、未压实,或真空浸漆工艺不严格,通电时引起的振动会比较强(想象一下理发店的电推子)。许多低价变压器为节约工时仅做“蘸”漆而未做“真空浸漆”处理,铁芯振动更严重。音箱箱体有一定的助声腔作用,变压器振动引起的空气扰动传导到扬声器振膜上,听起来与电磁干扰引起的噪音非常相似。以前修理一套交流声严重的有源音箱,遍查电路找不到原因,陷入窘境时无意中将扬声器连线碰断,噪音几乎未降低,最终确认是变压器作怪。
  这种情况在有源音箱上是普遍存在的,变压器品质高低只对最终引起的振幅大小有影响,即使价格非常昂贵的电源变压器也存在振动,因此绝大多数有源音箱主箱噪音水平逊于副箱。
  电源变压器导致的机械杂音防治措施比较简单,可根据实际情况以下几点作为参考:
  1 选择品质较好、工艺严谨的变压器,降低变压器自身振动,这也是最有效的措施
  2 在变压器与固定板之间增加减震层,选用弹性的软性材料如橡胶、泡棉等,切断变压器与箱体之间的震动耦合通道。
  3 选择有一定功率裕量的变压器,变压器工作越接近额定上限,震动越大。功率裕量大的变压器不易出现磁饱和,长期工作稳定性好,发热量相对较小。
  还有种常见的机械噪声来源于电位器。市售有源音箱绝大多数使用旋转式碳膜电位器,随使用时间的推移,电位器金属刷与膜片之间会因灰尘沉积、膜片磨损产生接触不良,在转动电位器时会有很大的噪音产生,磨损严重的电位器甚至在不转动时也会有噪声。
  另外还有些较特殊的动态杂音需简述一下:部分有源音箱箱板之间接合不牢靠,或是用家自行拆箱后未压紧安装螺丝,尤其是音箱后面兼做散热片的金属面板,压不紧、或安装螺丝松动的话,在播放动态较大的音乐时必然有杂音产生;或是由于加工手段不完善,箱体存在不同程度的漏气;倒相管两端未做双R或指数型开口,大动态时气流在此急剧压缩、膨胀产生气爆噪声。
  二 热噪声与元件本底噪声
有源音箱电路部分由电阻、电容等无源器件和IC、晶体管等有源器件组成,电子元件在正常工作状态下必然会产生属于元件自身特有的“噪声”,也就是常说的热噪声。热噪声属广谱热噪声,主要集中在中高频,反映在听感上一般多是高音单元中发出的“嘶嘶”声。
无源器件导电部分存在大量的游离态电子,游离态电子数量与温度有直接关系,温度越高,数量也越多。游离态电子运动可视为无序运动,与正常有序的信号电流相比而言可视为杂波。IC等有源器件游离态电子数量远大于无源器件,有源器件具有放大作用,因此有源器件热噪声要高于无源器件。热噪声与工作温度有密切关系,环境及工作温度越高,热噪声也就越大。
热噪声同样是无法根治的,防治手段主要是更换元件以及降低工作负荷。更换元件是指采用低噪声元件,如金属膜电阻噪声系数要低于碳膜电阻,碳膜电阻噪声系数低于碳质电阻,低噪声、低温漂IC热噪声好过通用IC等。降低工作负荷是指不要让元件工作在接近极限参数环境下运行。
有源音箱散热环境不如独立放大器,工作时温度较高,因此加强散热措施、降低工作温度也是降低热噪声、增强工作稳定性的有效手段。工作温度高带来的不仅仅是噪声增加,对于有源器件来说,还意味着漏电流、增益的不稳定,对功放的长期稳定工作和元器件寿命都有不利影响。
降低热噪声的手段是加强对流,改善散热环境,避免长时间满功率工作等。
  本底噪声产生的原因则主要是因为元器件制造工艺、结构及应用是否合理有关,如低噪运放噪声要明显小于通用型运放、薄膜电容噪声明显小于电解电容,解决手段也只有靠更换元件来解决,不过一般来说,通用型运放、电解电容等元器件自身产生的噪声,与前面所说的地线调制噪声、EMI干扰噪声、变压器振动噪声相比要小的多,除非是元器件损坏或性能明显降低,否则不应该作为治理重点来对待


 回到顶部
帅哥哟,离线,有人找我吗?
ali
  9楼 | 信息 | 搜索 | 邮箱 | 主页 | UC


加好友 发短信
等级:论坛游民 帖子:13 积分:179 威望:0 精华:0 注册:2009-5-16 18:50:40
  发帖心情 Post By:2009-11-11 22:30:00 [只看该作者]

深入剖析 再谈音频电路地线噪音产生原因

原文地址:http://www.f-audio.net/ss/html/76/n-276.html

在几年前笔者曾经写过一篇有源音箱噪音治理的文章,其中关于地线噪音的部分不少朋友反应原文阐述过于简单,希望噪音产生和治理方法能够写的再详细一些,现在将两个部分重新写一下,希望能对喜欢    在这里我们以运放电路为例,深入分析一下地线噪音产生的原因


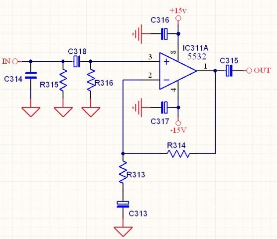
此主题相关图片如下:前级sch_jpg_thumb.jpg
按此在新窗口浏览图片


上图为典型的运算放大器线性放大原理图,在这个图中,C313、C314、R315、R316接地端是小信号地,电源退耦电容C316、317接地端是电源地,在图上分别用两种接地符号表示。

    首先我们来分析一下退耦电容的充、放电过程:220V电源经过变压器降压后,经整流电路(二极管或整流桥),将交流正弦波电压变为只有正半周的正弦波形状的直流电压(见下图),再经过滤波电容滤波、平滑后给前级、功放电路供电。需要指出的是,除开机上电瞬间,滤波电容并不是全程充电的,而是仅仅在电压峰值时补充电流,充电波形是一个窄脉冲、瞬间电流较大。因为整流电路将正弦波的正、负两个半周变成了两个正半周波形,因此电容充电实际是每秒100次(市电频率50HZ)。


此主题相关图片如下:ab650d955fbd03137af48021_gif_thumb.jpg
按此在新窗口浏览图片
 

 

上图中,绿色线是变压器次级的电压波形,蓝色线是整流后的波形(电压比原电压稍低是整流管压降问题造成的),从图中我们可以看出,50HZ正弦波经整流后变成了频率为100HZ的脉动电压。

    退耦电容其实就是靠近有源器件的小容量滤波电容,用以弥补电源引线内阻造成的电压跌落,同时可以消除有源器件工作时产生的“噪音”。退耦电容充放电过程与主滤波电容是完全一致的,也就是说,在100HZ脉动波形接近最高点时,退耦电容会补充电流。因为退耦电容的地线电阻不可能为零,充电电流在地线上,必然造成一定的电压降,详见下图:


此主题相关图片如下:前级1_jpg_thumb.jpg
按此在新窗口浏览图片

 设R*是退耦电容地线电阻,R*右侧是电路的零电位点,由于充电电流的原因,R*左侧电压必然不可能为零,也就是说,靠近5532的退耦电容接地点电位实际并不为零!假设退耦电容瞬间最大充电电流是20号毫安,地线电阻为75毫欧,则在R*左侧电压为1.5毫伏,可不要小看这一个多毫伏的电压,经过与小信号地映射放大器输入端,再经放大器放大后,电压可就要高的多了,在多级放大器中,噪音被后级电路放大的情况更加显著。  设R*是退耦电容地线电阻,R*右侧是电路的零电位点,由于充电电流的原因,R*左侧电压必然不可能为零,也就是说,靠近5532的退耦电容接地点电位实际并不为零!假设退耦电容瞬间最大充电电流是20号毫安,地线电阻为75毫欧,则在R*左侧电压为1.5毫伏,可不要小看这一个多毫伏的电压,经过与小信号地映射放大器输入端,再经放大器放大后,电压可就要高的多了,在多级放大器中,噪音被后级电路放大的情况更加显著。

    果小信号地(C313、C314、R315、R316)图省事,就近与退耦电容地混合的话,则小信号地的电位就不再为零,见下图

 


 回到顶部
帅哥哟,离线,有人找我吗?
ali
  10楼 | 信息 | 搜索 | 邮箱 | 主页 | UC


加好友 发短信
等级:论坛游民 帖子:13 积分:179 威望:0 精华:0 注册:2009-5-16 18:50:40
  发帖心情 Post By:2009-11-11 22:31:58 [只看该作者]


此主题相关图片如下:前级2_jpg_thumb.jpg
按此在新窗口浏览图片

图中C313电容接地,图方便与退耦电容地接在了一起,由于R*左侧有1.5毫伏的脉动电压,C313的接地端电压必然也存在1.5毫伏脉动电压。

    设此时输入端未接信号,则这个电路可以看成是一个反相放大器,C313负极就是反相输入端,电路的电压放大倍数等于R314/R313。如果R314/R313=10,则在运放输出端将会有15毫伏的脉冲电压,15毫伏电压作用在扬声器上已经是明显可闻的噪音了!如果还有后级,这个电压将会被进一步放大,噪音更加明显。

    同相端地线电位不为零的情况见下图:


此主题相关图片如下:前级3_jpg_thumb.jpg
按此在新窗口浏览图片

 

同相端电阻正确的接地方法见下图:


此主题相关图片如下:前级4_jpg_thumb.jpg
按此在新窗口浏览图片

图中小信号地与退耦地分别走线,避免了因地线内阻导致的噪声问题。

     本文中只描述了运放地线噪音问题,实际功放电路的地线噪音问题,在原理上与运放是完全一样的,可以参照前级电路进行分析。


 回到顶部
总数 11 1 2 下一页