声学楼论坛技术交流区电声器件与系统设计微型电声器件设计室 → 说说振动喇叭的F0和振感(应该是请教,下面有高人指点我的错误)


  共有37664人关注过本帖树形打印复制链接

主题:说说振动喇叭的F0和振感(应该是请教,下面有高人指点我的错误)

帅哥哟,离线,有人找我吗?
yumen
  1楼 | 信息 | 搜索 | 邮箱 | 主页 | UC


加好友 发短信
等级:新手上路 帖子:52 积分:607 威望:0 精华:0 注册:2007-9-10 18:02:48
说说振动喇叭的F0和振感(应该是请教,下面有高人指点我的错误)  发帖心情 Post By:2008-4-29 13:25:35 [只看该作者]

    估计国内所有现在做振动喇叭的,都是照AAC做的吧。大家都有AAC的振动规格书吧。上面显示的是157HZ的振动F0,是的,确实测试是157HZ(因为当年我就在旁边看着的)。很多发现要做到157HZ比较有难度,难度主要是在节约成本的情况要做到这么低F0。其实我想说的是157HZ的F0是在加了100g 配重块的基础上测试出来的,单个喇叭测试在240左右的F0。不知道大家有发现没有的。
  振动喇叭的振感强弱这个问题,我是这样认为的,振动说白了就是力度和速度,一般速度我们定了,那就是被你F0处的频率决定的,力度了?是通过振动弹片的顺性决定的,但是顺性的加大,同时带来的可能是纯音的不良。这个就要靠大家自己去找平衡点了。关于顺性如何改变,我个人认为,改材料是最简单的,如果你们家公司比较有钱,那你就爽了,开几个不同模具自己试试。
   我这些都是经验谈哈,半路出家的,理论知识没有,全部是经验。有什么不对的,大家指点我一下,我也想学习。

 回到顶部
帅哥哟,离线,有人找我吗?
yumen
  2楼 | 信息 | 搜索 | 邮箱 | 主页 | UC


加好友 发短信
等级:新手上路 帖子:52 积分:607 威望:0 精华:0 注册:2007-9-10 18:02:48
  发帖心情 Post By:2008-4-29 13:26:43 [只看该作者]

自己沙发,很久没来这里了

 回到顶部
帅哥哟,离线,有人找我吗?
ZY
  3楼 | 信息 | 搜索 | 邮箱 | 主页 | UC


加好友 发短信
等级:黑侠 帖子:506 积分:7139 威望:0 精华:0 注册:2006-4-15 21:25:26
  发帖心情 Post By:2008-4-29 13:48:01 [只看该作者]

LZ说的是??


自以为是
 回到顶部
客人(58.61.*.*)
  4楼


  发帖心情 Post By:2008-4-29 14:30:29 [只看该作者]

AAC也是抄的别人的吧?
规格书有没看到另一指标?那就是所谓的振感啊:加速度!
不是位移,也不是速度.(顺性与位移有关,频率就不一定与速度有关)

 回到顶部
帅哥哟,离线,有人找我吗?
yumen
  5楼 | 信息 | 搜索 | 邮箱 | 主页 | UC


加好友 发短信
等级:新手上路 帖子:52 积分:607 威望:0 精华:0 注册:2007-9-10 18:02:48
  发帖心情 Post By:2008-4-29 16:26:15 [只看该作者]

以下是引用客人(58.61.*.*)在2008-04-29 14:30:29的发言:
AAC也是抄的别人的吧?
规格书有没看到另一指标?那就是所谓的振感啊:加速度!
不是位移,也不是速度.(顺性与位移有关,频率就不一定与速度有关)

谢谢指点,我也一直想找什么决定振感。加速度在质量一定的情况下由力决定,而力由BL决定,可否这样理解


 回到顶部
帅哥哟,离线,有人找我吗?
DSV
  6楼 | 信息 | 搜索 | 邮箱 | 主页 | UC


加好友 发短信
等级:新手上路 帖子:138 积分:936 威望:0 精华:0 注册:2008-4-15 16:24:39
  发帖心情 Post By:2008-4-29 18:13:00 [只看该作者]

请问一下....加了配重块要如何测试呢??

可以请大师们讲解一下吗??图片点击可在新窗口打开查看


 回到顶部
帅哥哟,离线,有人找我吗?
jma
  7楼 | QQ | 信息 | 搜索 | 邮箱 | 主页 | UC


加好友 发短信 小马哥
等级:版主 帖子:3126 积分:27130 威望:2 精华:8 注册:2006-1-19 20:29:17
  发帖心情 Post By:2008-4-29 21:51:30 [只看该作者]

以下是引用yumen在2008-04-29 13:25:35的发言:
    估计国内所有现在做振动喇叭的,都是照AAC做的吧。大家都有AAC的振动规格书吧。上面显示的是157HZ的振动F0,是的,确实测试是157HZ(因为当年我就在旁边看着的)。很多发现要做到157HZ比较有难度,难度主要是在节约成本的情况要做到这么低F0。其实我想说的是157HZ的F0是在加了100g 配重块的基础上测试出来的,单个喇叭测试在240左右的F0。不知道大家有发现没有的。
  振动喇叭的振感强弱这个问题,我是这样认为的,振动说白了就是力度和速度,一般速度我们定了,那就是被你F0处的频率决定的,力度了?是通过振动弹片的顺性决定的,但是顺性的加大,同时带来的可能是纯音的不良。这个就要靠大家自己去找平衡点了。关于顺性如何改变,我个人认为,改材料是最简单的,如果你们家公司比较有钱,那你就爽了,开几个不同模具自己试试。
   我这些都是经验谈哈,半路出家的,理论知识没有,全部是经验。有什么不对的,大家指点我一下,我也想学习。

不明白附加了100g 配重块后,单体的谐振频率从240HZ降低到了157HZ是怎么附加的?
是附加到振动磁路上的?
(因为偶当时附加了整个地球的质量后,振动磁路的谐振频率也没有改变.所以不是很明白楼主所说的振动磁路的谐振频率降低的情况。)



独学而无友,则孤陋寡闻!!!
E-Mail:jma168@163.com 广告勿扰!
 回到顶部
帅哥哟,离线,有人找我吗?
wisact
  8楼 | 信息 | 搜索 | 邮箱 | 主页 | UC


加好友 发短信 震动天地
等级:论坛游侠 帖子:35 积分:245 威望:0 精华:0 注册:2006-9-9 15:59:03
  发帖心情 Post By:2008-5-5 16:44:54 [只看该作者]

http://www.rd3721.com/bbs/board58.html上有振动喇叭的专利,希望对大家有所帮助.


震动天地
 回到顶部
帅哥哟,离线,有人找我吗?
baker
  9楼 | 信息 | 搜索 | 邮箱 | 主页 | UC


加好友 发短信
等级:新手上路 帖子:121 积分:1185 威望:0 精华:0 注册:2008-3-31 17:15:51
  发帖心情 Post By:2008-5-7 17:38:21 [只看该作者]

谢谢八楼的XD


 回到顶部
帅哥哟,离线,有人找我吗?
yumen
  10楼 | 信息 | 搜索 | 邮箱 | 主页 | UC


加好友 发短信
等级:新手上路 帖子:52 积分:607 威望:0 精华:0 注册:2007-9-10 18:02:48
  发帖心情 Post By:2008-5-8 13:42:26 [只看该作者]

谢谢8楼的

 回到顶部
帅哥哟,离线,有人找我吗?
jma
  11楼 | QQ | 信息 | 搜索 | 邮箱 | 主页 | UC


加好友 发短信 小马哥
等级:版主 帖子:3126 积分:27130 威望:2 精华:8 注册:2006-1-19 20:29:17
  发帖心情 Post By:2008-5-9 18:21:52 [只看该作者]

没有什么恐怖的,不就是加了个地球嘛。
如果可以连木星也可以加上。


独学而无友,则孤陋寡闻!!!
E-Mail:jma168@163.com 广告勿扰!
 回到顶部
帅哥哟,离线,有人找我吗?
yumen
  12楼 | 信息 | 搜索 | 邮箱 | 主页 | UC


加好友 发短信
等级:新手上路 帖子:52 积分:607 威望:0 精华:0 注册:2007-9-10 18:02:48
  发帖心情 Post By:2008-5-10 12:47:21 [只看该作者]

高手就是高手,讨论来讨论去最后讨论到一个球上去了

 回到顶部
帅哥哟,离线,有人找我吗?
vincent81129
  13楼 | 信息 | 搜索 | 邮箱 | 主页 | UC


加好友 发短信
等级:论坛游侠 帖子:23 积分:241 威望:0 精华:0 注册:2006-10-7 23:00:25
  发帖心情 Post By:2008-5-14 16:35:55 [只看该作者]

错了,力度不是顺性越大就越大,而是越小才越大,打个比方LZ你觉得一张纸振起来力度大和是一块铁皮振起来力度大?


 回到顶部
帅哥哟,离线,有人找我吗?
yumen
  14楼 | 信息 | 搜索 | 邮箱 | 主页 | UC


加好友 发短信
等级:新手上路 帖子:52 积分:607 威望:0 精华:0 注册:2007-9-10 18:02:48
  发帖心情 Post By:2008-5-27 16:36:51 [只看该作者]

以下是引用vincent81129在2008-05-14 16:35:55的发言:

错了,力度不是顺性越大就越大,而是越小才越大,打个比方LZ你觉得一张纸振起来力度大和是一块铁皮振起来力度大

我觉得我说的是对的,F是又B决定的,B一定以后,F就一定了,弹片越软阻尼越小,F在弹片上的消耗的能量就越小了。体现出来的力就大了

 回到顶部
帅哥哟,离线,有人找我吗?
Acoustics
  15楼 | 信息 | 搜索 | 邮箱 | 主页 | UC


加好友 发短信 电声工程师
等级:版主 帖子:3520 积分:26241 威望:2 精华:19 注册:2006-2-13 13:44:44
  发帖心情 Post By:2008-5-27 23:01:35 [只看该作者]


图片点击可在新窗口打开查看此主题相关图片如下:001.jpg
图片点击可在新窗口打开查看


学无止境!
 回到顶部
帅哥哟,离线,有人找我吗?
Acoustics
  16楼 | 信息 | 搜索 | 邮箱 | 主页 | UC


加好友 发短信 电声工程师
等级:版主 帖子:3520 积分:26241 威望:2 精华:19 注册:2006-2-13 13:44:44
  发帖心情 Post By:2008-5-27 23:02:56 [只看该作者]


图片点击可在新窗口打开查看此主题相关图片如下:002.jpg
图片点击可在新窗口打开查看


学无止境!
 回到顶部
帅哥哟,离线,有人找我吗?
Acoustics
  17楼 | 信息 | 搜索 | 邮箱 | 主页 | UC


加好友 发短信 电声工程师
等级:版主 帖子:3520 积分:26241 威望:2 精华:19 注册:2006-2-13 13:44:44
  发帖心情 Post By:2008-5-27 23:08:29 [只看该作者]


图片点击可在新窗口打开查看此主题相关图片如下:003.jpg
图片点击可在新窗口打开查看


学无止境!
 回到顶部
帅哥哟,离线,有人找我吗?
Acoustics
  18楼 | 信息 | 搜索 | 邮箱 | 主页 | UC


加好友 发短信 电声工程师
等级:版主 帖子:3520 积分:26241 威望:2 精华:19 注册:2006-2-13 13:44:44
  发帖心情 Post By:2008-5-27 23:09:17 [只看该作者]


图片点击可在新窗口打开查看此主题相关图片如下:004.jpg
图片点击可在新窗口打开查看


学无止境!
 回到顶部
帅哥哟,离线,有人找我吗?
Acoustics
  19楼 | 信息 | 搜索 | 邮箱 | 主页 | UC


加好友 发短信 电声工程师
等级:版主 帖子:3520 积分:26241 威望:2 精华:19 注册:2006-2-13 13:44:44
  发帖心情 Post By:2008-5-27 23:10:37 [只看该作者]

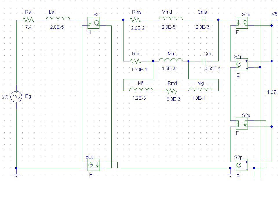
正如楼主所说,加不加附重,振动频率是不同的.
参加上面的两图.


学无止境!
 回到顶部
帅哥哟,离线,有人找我吗?
Acoustics
  20楼 | 信息 | 搜索 | 邮箱 | 主页 | UC


加好友 发短信 电声工程师
等级:版主 帖子:3520 积分:26241 威望:2 精华:19 注册:2006-2-13 13:44:44
  发帖心情 Post By:2008-5-28 10:15:42 [只看该作者]

再看看它们的振幅吧(同一款产品,测试附加重量不同)

图片点击可在新窗口打开查看此主题相关图片如下:振幅对比.jpg
图片点击可在新窗口打开查看


学无止境!
 回到顶部
总数 56 1 2 3 下一页